免费积分换话费!三大运营商教程
很多人记得积分兑换这件事,一部分朋友的父母长辈,手机号使用了数十年,存了大量积分,也都没有使用过,每年清零,因此而白白浪费。
每月都有积分,为什么兑换它,让它白白浪费掉呢?
今天,我整理了三大运营商的积分兑换实操,只需10秒钟,让你的积分变成话费。
移动
1、编辑短信,收件人处输入:【10658999】,下方内容栏输入:【HF】,点击发送。然后会收到回复信息:
①如果你有多余的积分,会告知你目前的积分信息
②无积分或积分足,将提示你无法进行兑换
2、告知你有足够的积分后,根据短信提示,回复想要的兑换数字,就可以成功兑换话费,兑换后你就会收到充值话费成功的短信提醒信息了。
联通
1、编辑短信,收件人处输入:【10010】,内容处输入:【JFJF#Q】,点击发送。
然后会收到回复信息:
①如果你有积分,短信提示你能兑换多少话费
②如果无积分或积分足,将提示你无法进行兑换
2、短信提示有充足积分后,根据信息提示,回复相应信息,就可以成功兑换话费。
电信
编辑短信,收件人处输入:【10001】,内容处输入:【JFDH】,点击发送。
然后会收到回复信息:
①如果你有积分,短信提示你能兑换多少话费(按照提示操作)
②如果无积分或积分足,将提示你无法进行兑换
除了话费外,想要兑换其他产品的话,就需要登录官网或者下载个掌上营业厅。
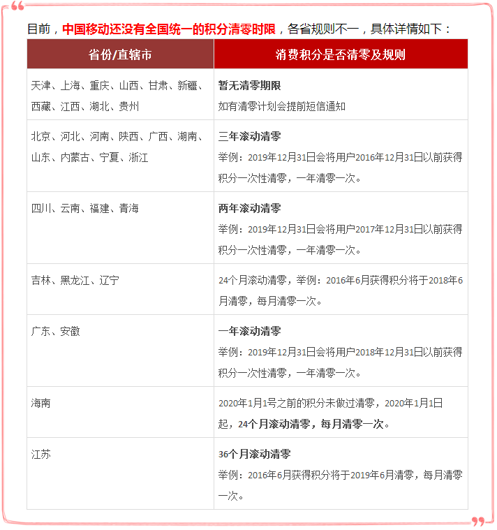
另外,积分会会被清零呢?目前还没有统一的积分清零时限。



上一篇: 屏蔽网站统计被刷广告教程
下一篇: 2020年百度网盘扩到2T最新方法




